En este artículo te dejamos un resumen y un esquema de la estructura de los presupuestos de entidades públicas según figura en el BOE, en la Orden EHA/3565/2008, de 3 de diciembre, por la que se aprueba la estructura de los presupuestos de las entidades locales.
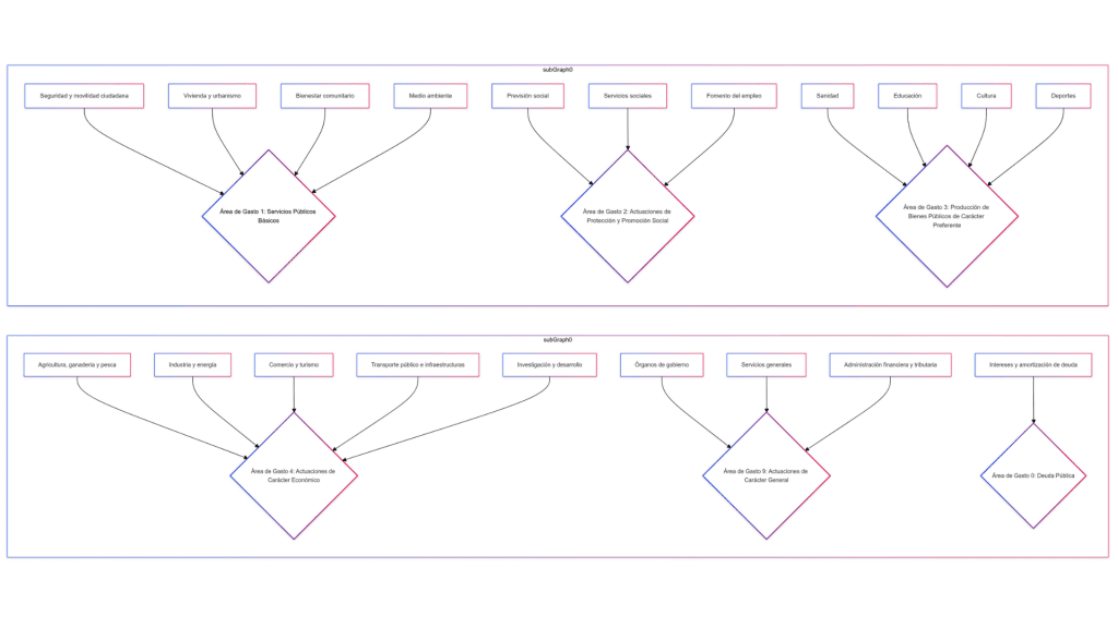
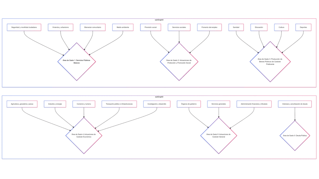
Clasificación de los gastos
Las áreas de gasto en el documento del BOE se distribuyen en distintas categorías que abarcan servicios públicos esenciales, protección social, producción de bienes públicos y actuaciones económicas, cada una con su propósito específico.
Área de Gasto 1: Servicios Públicos Básicos
Esta área engloba los gastos relacionados con la seguridad y movilidad ciudadana, vivienda y urbanismo, bienestar comunitario y medio ambiente. La política de gasto en seguridad y movilidad ciudadana incluye costes para la protección y defensa civil, control de tráfico y gestión de incendios. En cuanto a vivienda y urbanismo, se centra en la construcción, mejora y conservación de viviendas, planificación urbanística y ayudas para el acceso a la vivienda.
Por su parte, el bienestar comunitario cubre servicios de alcantarillado, abastecimiento de agua, gestión de residuos y alumbrado público, entre otros. Finalmente, la política de medio ambiente abarca gastos en protección natural, repoblación forestal y lucha contra la contaminación.
Área de Gasto 2: Actuaciones de Protección y Promoción Social
Esta área incluye gastos y transferencias destinados a la previsión social, como pensiones y otras prestaciones económicas a empleados. Las políticas de gasto cubren servicios sociales que buscan la integración y asistencia a grupos con necesidades especiales, promoviendo la igualdad de género y la atención a situaciones de exclusión social.
También se contempla el fomento del empleo, incluyendo acciones para la promoción laboral, tanto propias como en colaboración con otras administraciones.
Área de Gasto 3: Producción de Bienes Públicos de Carácter Preferente
Aquí se incluyen los gastos relacionados con sanidad, educación, cultura y deporte. La política de sanidad se enfoca en la prevención y curación de enfermedades, incluyendo la gestión de hospitales y centros de salud. En educación, se incluyen los costes de creación, mantenimiento y funcionamiento de centros educativos y servicios complementarios como becas y transporte escolar.
La política cultural abarca la creación y gestión de bibliotecas, museos y actividades culturales, mientras que la de deportes se centra en la promoción deportiva y la gestión de instalaciones deportivas.
Área de Gasto 4: Actuaciones de Carácter Económico
Esta área cubre gastos relacionados con el desarrollo de sectores económicos, infraestructuras y servicios tecnológicos. En agricultura, ganadería y pesca, se incluyen acciones para mejorar la producción y sostenibilidad de estos sectores.
La industria y energía reciben apoyo para la promoción y desarrollo industrial, así como para la producción de energía. El comercio y turismo se benefician de inversiones para mejorar infraestructuras turísticas y comerciales, y para el desarrollo de pequeñas y medianas empresas.
El transporte público y las infraestructuras básicas también son prioridades, con inversiones en la mejora de servicios y redes de transporte. Finalmente, se destinan recursos a investigación y desarrollo, impulsando la innovación tecnológica y científica.
Área de Gasto 9: Actuaciones de Carácter General
Abarca los gastos relacionados con actividades generales de la entidad local, incluyendo funciones de gobierno, apoyo administrativo y técnico, que no se pueden asignar a otras áreas específicas.
Dentro de esta área, se encuentran las políticas de gasto como los órganos de gobierno, que cubren asignaciones, indemnizaciones, y otros gastos para su funcionamiento, así como servicios generales que apoyan a otros servicios de la entidad, tales como administración, coordinación, información estadística, participación ciudadana y comunicaciones internas.
Además, se incluye la administración financiera y tributaria, que gestiona los gastos de planificación económica, gestión de patrimonios, y tributación, así como las transferencias a otras administraciones públicas.
Área de Gasto 0: Deuda Pública
Comprende los gastos relacionados con los intereses y la amortización de la deuda pública y otras operaciones financieras similares, excluyendo los costos de formalización de dichos contratos.
Estos gastos se destinan a cubrir la carga financiera de la entidad local resultante de las operaciones de crédito contratadas, y están clasificados bajo el programa 011: Deuda Pública. Los costos de formalización de contratos se registran en la política de gasto 93, específicamente en la gestión de la deuda y tesorería.
| Área de
Gasto | Política de
Gasto | Grupo de
Programas | Programas | Denominación |
| 1 | SERVICIOS PÚBLICOS BÁSICOS. | |||
| 13 | Seguridad y movilidad ciudadana. | |||
| 130 | Administración general de la seguridad y protección civil. | |||
| 132 | Seguridad y Orden Público. | |||
| 133 | Ordenación del tráfico y del estacionamiento | |||
| 134 | Movilidad urbana. | |||
| 135 | Protección civil. | |||
| 136 | Servicio de prevención y extinción de incendios. | |||
| 15 | Vivienda y urbanismo. | |||
| 150 | Administración General de Vivienda y urbanismo. | |||
| 151 | Urbanismo: planeamiento, gestión, ejecución y disciplina urbanística. | |||
| 152 | Vivienda. | |||
| 1521 | Promoción y gestión de vivienda de protección pública. | |||
| 1522 | Conservación y rehabilitación de la edificación. | |||
| 153 | Vías públicas. | |||
| 1531 | Acceso a los núcleos de población. | |||
| 1532 | Pavimentación de vías públicas. | |||
| 16 | Bienestar comunitario. | |||
| 160 | Alcantarillado. | |||
| 161 | Abastecimiento domiciliario de agua potable. | |||
| 162 | Recogida, gestión y tratamiento de residuos. | |||
| 1621 | Recogida de residuos. | |||
| 1622 | Gestión de residuos sólidos urbanos. | |||
| 1623 | Tratamiento de residuos. | |||
| 163 | Limpieza viaria. | |||
| 164 | Cementerio y servicios funerarios. | |||
| 165 | Alumbrado público. | |||
| 17 | Medio ambiente. | |||
| 170 | Administración general del medio ambiente. | |||
| 171 | Parques y jardines. | |||
| 172 | Protección y mejora del medio ambiente. | |||
| 1721 | Protección contra la contaminación acústica, lumínica y atmosférica en las zonas urbanas. | |||
| 2 | ACTUACIONES DE PROTECCIÓN Y PROMOCIÓN SOCIAL. | |||
| 21 | Pensiones. | |||
| 211 | Pensiones. | |||
| 22 | Otras prestaciones económicas a favor de empleados. | |||
| 221 | Otras prestaciones económicas a favor de empleados. | |||
| 23 | Servicios Sociales y promoción social. | |||
| 231 | Asistencia social primaria. | |||
| 24 | Fomento del Empleo. | |||
| 241 | Fomento del Empleo. | |||
| 3 | PRODUCCIÓN DE BIENES PÚBLICOS DE CARÁCTER PREFERENTE. | |||
| 31 | Sanidad. | |||
| 311 | Protección de la salubridad pública. | |||
| 312 | Hospitales, servicios asistenciales y centros de salud. | |||
| 32 | Educación. | |||
| 320 | Administración general de educación. | |||
| 321 | Creación de Centros docentes de enseñanza preescolar y primaria. | |||
| 322 | Creación de Centros docentes de enseñanza secundaria. | |||
| 323 | Funcionamiento de centros docentes de enseñanza preescolar y primaria y educación especial. | |||
| 324 | Funcionamiento de centros docentes de enseñanza secundaria. | |||
| 325 | Vigilancia del cumplimiento de la escolaridad obligatoria. | |||
| 326
327 | Servicios complementarios de educación
Fomento de la convivencia ciudadana. | |||
| 33 | Cultura. | |||
| 330 | Administración general de cultura. | |||
| 332 | Bibliotecas y Archivos. | |||
| 3321 | Bibliotecas públicas. | |||
| 3322 | Archivos. | |||
| 333 | Equipamientos culturales y museos. | |||
| 334 | Promoción cultural. | |||
| 336 | Protección y gestión del Patrimonio Histórico-Artístico. | |||
| 337
338 | Instalaciones de ocupación del tiempo libre
Fiestas populares y festejos. | |||
| 34 | Deporte. | |||
| 340 | Administración general de deportes. | |||
| 341 | Promoción y fomento del deporte. | |||
| 342 | Instalaciones deportivas. | |||
| 4 | ACTUACIONES DE CARÁCTER ECONÓMICO. | |||
| 41 | Agricultura, Ganadería y Pesca. | |||
| 410 | Administración general de agricultura, ganadería y pesca. | |||
| 412 | Mejora de las estructuras agropecuarias y de los sistemas productivos. | |||
| 414 | Desarrollo rural. | |||
| 415 | Protección y desarrollo de los recursos pesqueros. | |||
| 419 | Otras actuaciones en agricultura, ganadería y pesca. | |||
| 42 | Industria y energía. | |||
| 420 | Administración General de Industria y energía. | |||
| 422 | Industria. | |||
| 423 | Minería. | |||
| 425 | Energía. | |||
| 43 | Comercio, turismo y pequeñas y medianas empresas. | |||
| 430 | Administración general de comercio, turismo y pequeñas y medianas empresas. | |||
| 431 | Comercio. | |||
| 4311 | Ferias. | |||
| 4312 | Mercados, abastos y lonjas. | |||
| 4313 | Comercio ambulante. | |||
| 432 | Información y promoción turística. | |||
| 433 | Desarrollo empresarial. | |||
| 439 | Otras actuaciones sectoriales. | |||
| 44 | Transporte público. | |||
| 440 | Administración general del transporte. | |||
| 441 | Transporte de viajeros. | |||
| 4411 | Transporte colectivo urbano de viajeros. | |||
| 4412 | Otro transporte de viajeros. | |||
| 442 | Infraestructuras del transporte. | |||
| 443 | Transporte de mercancías. | |||
| 45 | Infraestructuras. | |||
| 450 | Administración general de infraestructuras. | |||
| 452 | Recursos Hidráulicos. | |||
| 453 | Carreteras. | |||
| 454 | Caminos vecinales. | |||
| 459 | Otras infraestructuras. | |||
| 46 | Investigación, desarrollo e innovación. | |||
| 462 | Investigación y estudios relacionados con los servicios públicos. | |||
| 463 | Investigación científica, técnica y aplicada. | |||
| 49 | Otras actuaciones de carácter económico. | |||
| 491 | Sociedad de la información. | |||
| 492 | Gestión del conocimiento. | |||
| 493 | Protección de consumidores y usuarios. | |||
| 9 | ACTUACIONES DE CARÁCTER GENERAL. | |||
| 91 | Órganos de gobierno. | |||
| 912 | Órganos de gobierno. | |||
| 92 | Servicios de carácter general. | |||
| 920 | Administración General. | |||
| 922 | Coordinación y organización institucional de las entidades locales. | |||
| 923 | Información básica y estadística. | |||
| 9231 | Gestión del Padrón Municipal de Habitantes. | |||
| 924 | Participación ciudadana. | |||
| 925 | Atención a los ciudadanos. | |||
| 926 | Comunicaciones internas. | |||
| 929 | Imprevistos, situaciones transitorias y contingencias de ejecución. | |||
| 93 | Administración financiera y tributaria. | |||
| 931 | Política económica y fiscal. | |||
| 932 | Gestión del sistema tributario. | |||
| 933 | Gestión del patrimonio. | |||
| 934 | Gestión de la deuda y de la tesorería. | |||
| 94 | Transferencias a otras Administraciones Públicas. | |||
| 941 | Transferencias a Comunidades Autónomas. | |||
| 942 | Transferencias a Entidades Locales territoriales. | |||
| 943 | Transferencias a otras Entidades Locales. | |||
| 944 | Transferencias a la Administración General del Estado. | |||
| 0 | DEUDA PÚBLICA. | |||
| 1 | Deuda Pública. | |||
| 11 | Deuda Pública. |
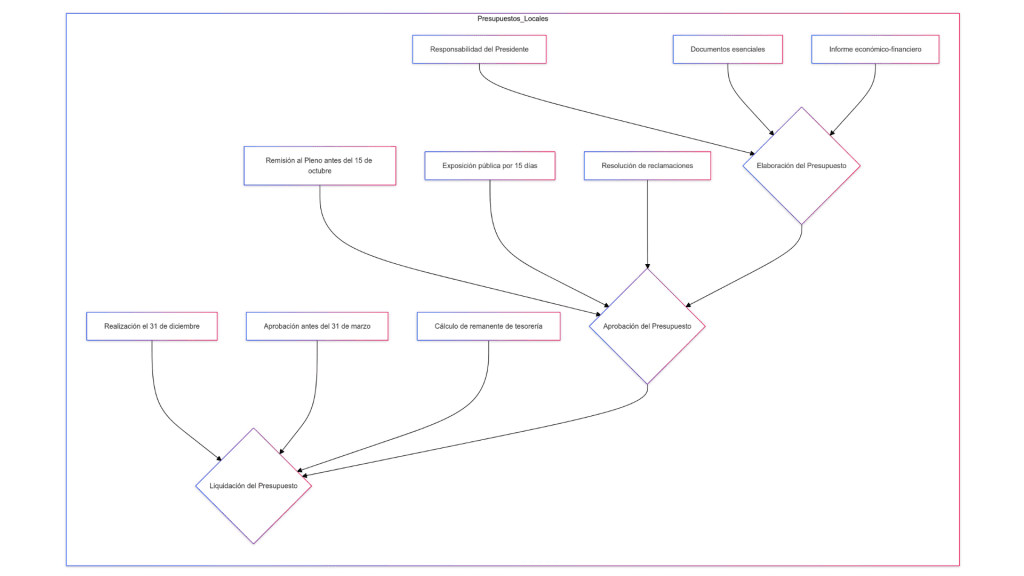
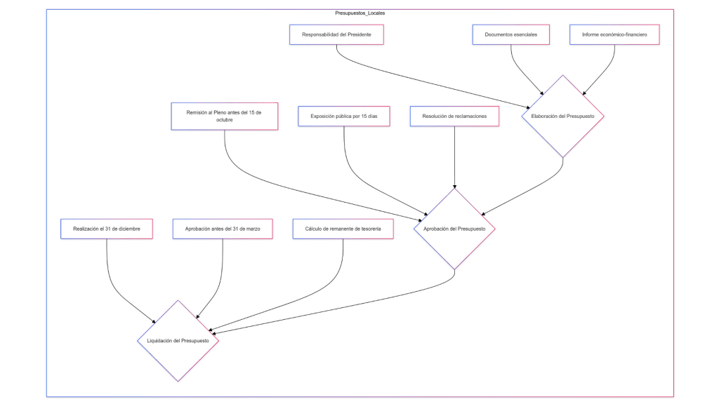
Elaboración del presupuesto local
La elaboración del presupuesto de la entidad local es responsabilidad del Presidente. Incluye documentos esenciales como la memoria explicativa, la liquidación del presupuesto del ejercicio anterior y un anexo de personal e inversiones. También se requiere un informe económico-financiero para evaluar ingresos y créditos. Los organismos autónomos y las sociedades mercantiles deben enviar sus presupuestos y previsiones antes del 15 de septiembre cada año.
Aprobación del presupuesto local
El presupuesto general se remite al Pleno de la Corporación antes del 15 de octubre para su aprobación, modificación o devolución. Una vez aprobado, se publica en el Boletín Oficial correspondiente para exposición pública durante 15 días. Durante este período, se pueden presentar reclamaciones si hay errores en el proceso o insuficiencias de créditos. Tras la resolución de reclamaciones, el presupuesto se considera definitivamente aprobado y se notifica a las autoridades pertinentes.
Liquidación del presupuesto local
La liquidación se realiza el 31 de diciembre y debe aprobarse antes del 31 de marzo del año siguiente. El proceso incluye determinar créditos, obligaciones y derechos pendientes, así como el resultado presupuestario ajustado. La liquidación se envía a la Comunidad Autónoma y al Ministerio de Economía y Hacienda. El remanente de tesorería se calcula y puede usarse para financiar gastos futuros, ajustándose según sea positivo o negativo.
Esquema con todos los aspectos a tener en cuenta en los presupuestos locales
Aquí te dejamos un esquema de los presupuestos locales que puedes descargarte haciendo clic derecho:


Puede que te interese leer sobre: