La Ley de Procedimiento Administrativo Común (LPAC) es una normativa que regula la forma en que las administraciones públicas interactúan con los ciudadanos y entre sí en el ámbito administrativo. Su principal objetivo es garantizar la transparencia, eficacia y seguridad jurídica en la actuación de la administración pública.
Esta ley establece los procedimientos que deben seguir las administraciones públicas al tramitar los expedientes administrativos, desde su inicio hasta su conclusión. Define los derechos y obligaciones de los ciudadanos en su relación con la administración, así como los plazos y requisitos que deben cumplirse durante el proceso administrativo.
Se trata de una ley densa y compleja. En temariosenpdf.es te traemos esta entrada en la que te esquematizamos las fases de la Ley de Procedimiento Administrativo Común y te dejamos unos esquemas descargables útiles para tu estudio.
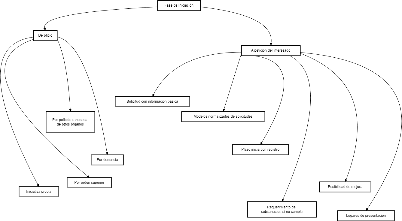
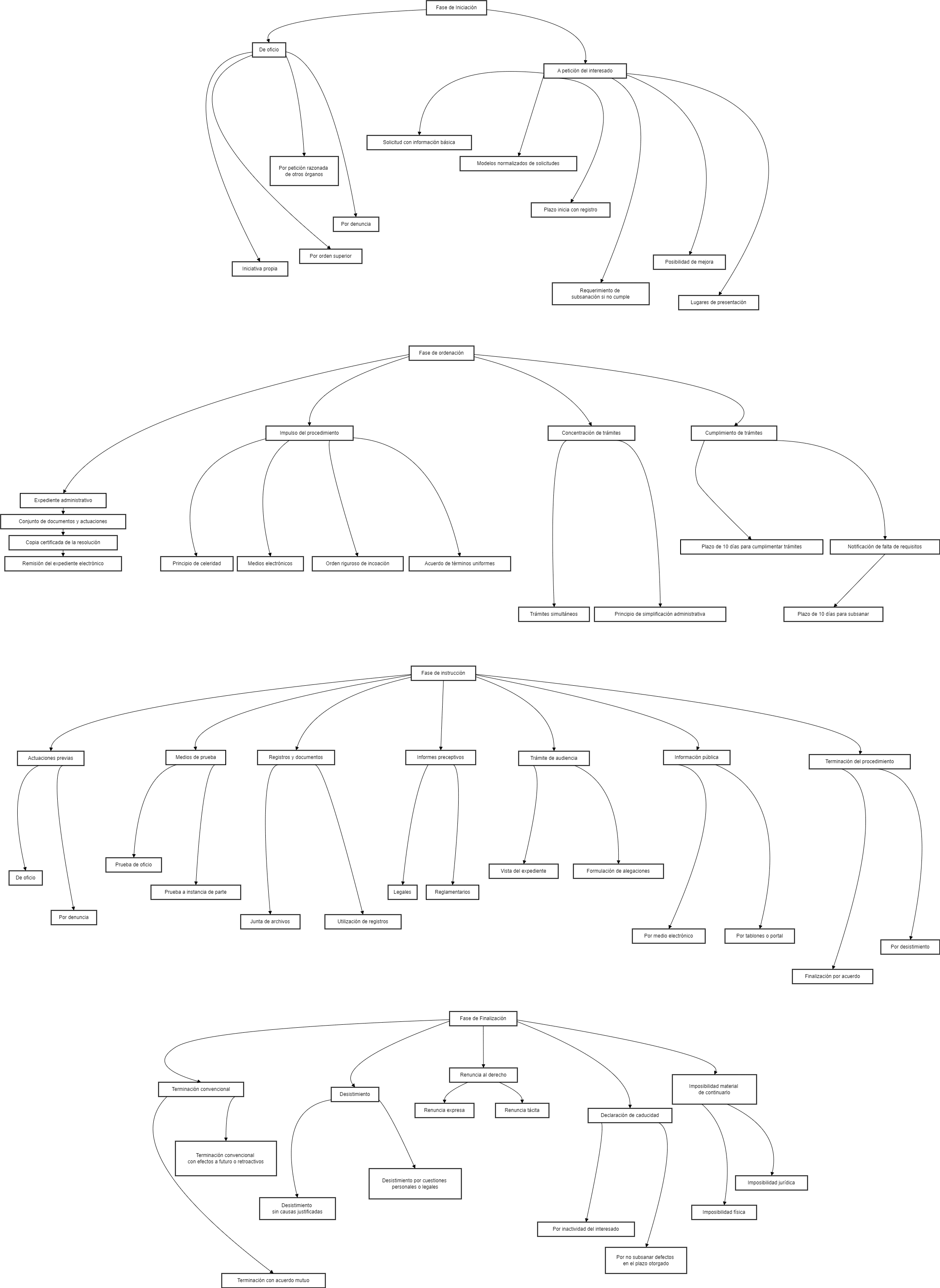
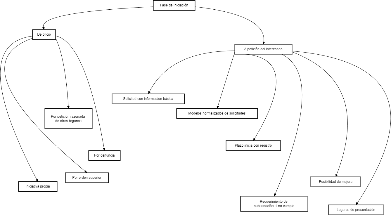
Fase de iniciación
Distinguimos dos tipos de fase de iniciación:
De oficio
La iniciación del procedimiento de oficio por parte de la Administración se lleva a cabo mediante distintos mecanismos, según lo establecido en la Ley de Procedimiento Administrativo Común (LPAC):
- Iniciativa propia: Cuando el órgano competente tiene conocimiento directo o indirecto de las circunstancias, conductas o hechos del procedimiento.
- Por orden superior: Cuando un órgano administrativo superior jerárquico emite la orden de iniciar el procedimiento.
- Por petición razonada de otros órganos: Cuando otro órgano administrativo, sin competencia para iniciar el procedimiento, formula una propuesta de iniciación.
- Por denuncia: Cuando una persona informa a un órgano administrativo sobre un hecho que puede justificar la apertura del procedimiento, cumpliendo ciertos requisitos y sin posibilidad de ser anónima.
En cuanto a las novedades en la Ley de Procedimiento Administrativo Común, se destacan las especialidades en los procedimientos de carácter sancionador y de responsabilidad patrimonial:
Procedimientos sancionadores
Se inician siempre de oficio y se distinguen entre la fase instructora y la sancionadora. La jurisprudencia ha establecido que el procedimiento sancionador puede comenzar antes de la notificación de la infracción al presunto infractor.
Procedimientos de responsabilidad patrimonial
Regulados en la Ley 39/2015, se basan en el derecho a ser indemnizados por lesiones sufridas en bienes y derechos debido al funcionamiento de los servicios públicos. Este proceso se desarrolla detalladamente en la Ley 40/2015, en el capítulo IV del título preliminar, que aborda la responsabilidad patrimonial de las Administraciones públicas.
A petición del interesado
En este caso, la solicitud debe contener información básica como el nombre del interesado, la solicitud y sus razones, lugar y fecha, firma del solicitante y el órgano al que se dirige. Además, cada normativa sectorial puede establecer requisitos adicionales.
Las Administraciones Públicas pueden proporcionar modelos normalizados de solicitudes. El plazo comienza cuando la solicitud se registra en el órgano competente. Se puede solicitar un recibo que certifique la fecha de presentación.
Si la solicitud no cumple con los requisitos, la Administración debe requerir al interesado para subsanarla en un plazo determinado, advirtiendo que de no hacerlo se considerará desistida. La mejora de la solicitud es diferente de la subsanación, y la falta de atención a la mejora no implica desistimiento.
Los escritos y solicitudes se pueden presentar en registros de los órganos administrativos correspondientes, en registros de cualquier órgano administrativo que haya suscrito el Convenio de ventanilla única, en oficinas de correos o en oficinas diplomáticas o consulares de España en el extranjero.
Esquema de la fase de iniciación
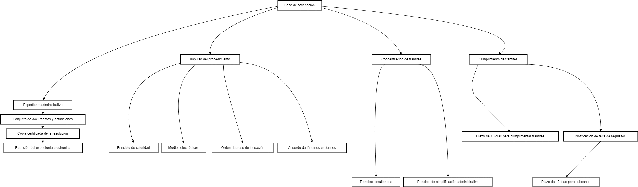
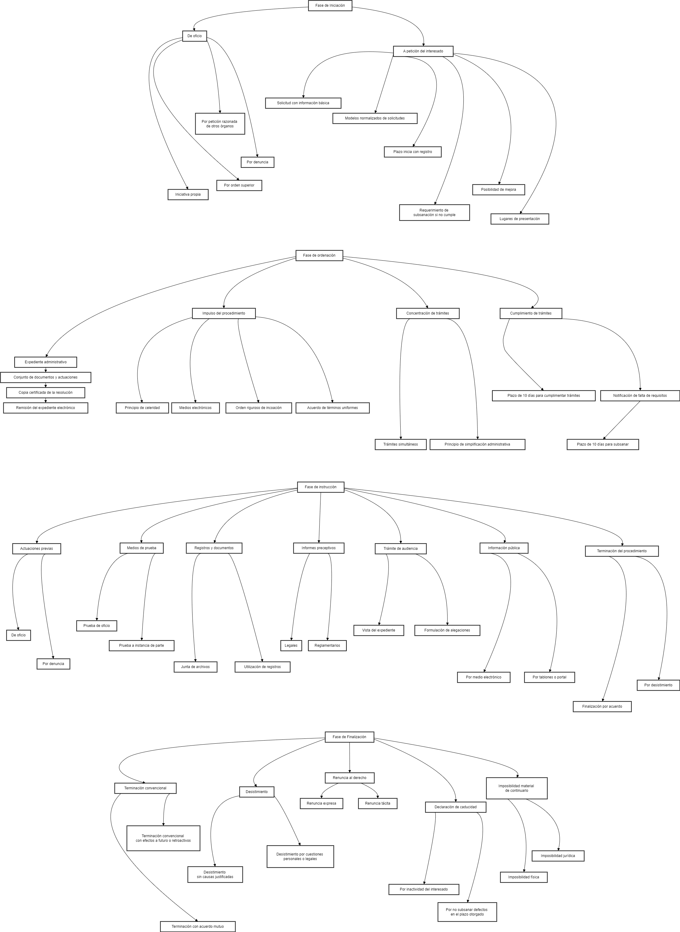
Fase de ordenación
La fase de ordenación del procedimiento administrativo, según lo establecido en el capítulo III del título IV de la Ley de Procedimiento Administrativo Común (LPAC), abarca varios aspectos importantes:
Expediente administrativo
Se define como el conjunto ordenado de documentos y actuaciones que respaldan y fundamentan la resolución administrativa, así como las diligencias para ejecutarla. Los expedientes son electrónicos y deben incluir una copia certificada de la resolución adoptada. La remisión del expediente electrónico se realizará conforme al Esquema Nacional de Interoperabilidad.
Impulso del procedimiento
Sometido al principio de celeridad, se impulsará de oficio en todos sus trámites y a través de medios electrónicos, respetando los principios de transparencia y publicidad. Se establece un orden riguroso de incoación en los expedientes, salvo orden motivada en contrario.
Concentración de trámites
Se acordarán en un solo acto todos los trámites que admitan un impulso simultáneo y no requieran cumplimiento sucesivo, en consonancia con el principio de simplificación administrativa.
Cumplimiento de trámites
Los interesados deben cumplimentar los trámites en un plazo de 10 días desde la notificación del acto correspondiente, salvo plazo distinto establecido en la norma. La Administración podrá notificar al interesado la falta de requisitos en sus actos y concederle un plazo de 10 días para subsanarlos.
Esquema de la fase de ordenación
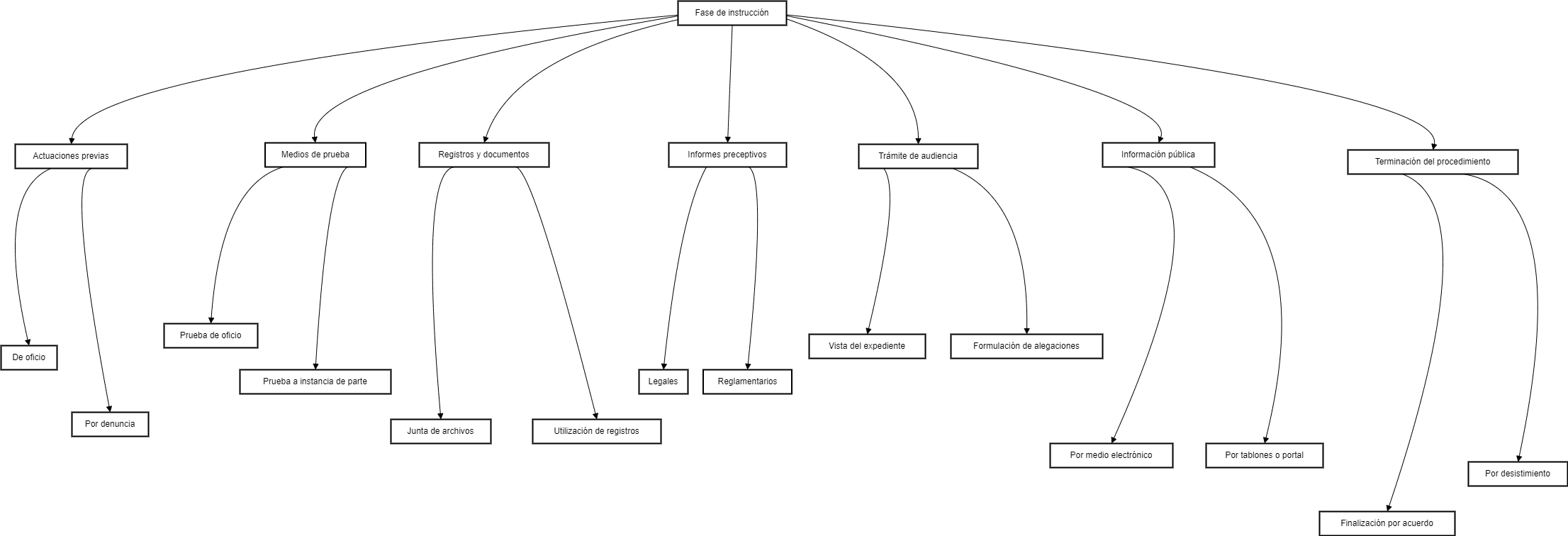
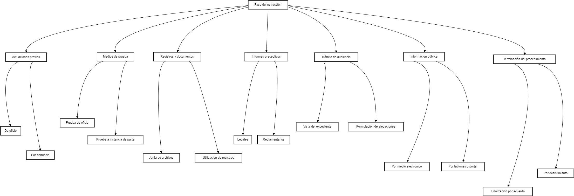
Fase de instrucción
Durante la fase de instrucción del procedimiento administrativo, el órgano encargado de tramitarlo llevará a cabo los actos necesarios para determinar, conocer y verificar los hechos relevantes para la resolución. Estos actos se realizarán de oficio y por medios electrónicos, aunque los interesados pueden proponer actuaciones que requieran su participación. Se garantiza el respeto a los principios de contradicción y de igualdad de los interesados.
Los interesados pueden presentar alegaciones y aportar documentos en cualquier momento del procedimiento, antes del trámite de audiencia. Las pruebas para acreditar los hechos relevantes pueden realizarse por cualquier medio admitido en derecho, y su valoración se hará de acuerdo con los criterios establecidos en la Ley de Enjuiciamiento Civil.
Si la Administración no considera ciertos los hechos alegados por los interesados, el instructor abrirá un período de pruebas en el que podrán practicarse cuantas sean pertinentes. Los informes emitidos por órganos competentes o personas con capacidad para ello servirán como ayuda para la toma de decisiones.
La Administración comunicará a los interesados el inicio de las actuaciones necesarias para las pruebas admitidas, y estos podrán designar técnicos para que les asistan. En caso de pruebas que impliquen gastos, la Administración podrá exigir el anticipo del dinero.
Los informes serán facultativos y no vinculantes, a menos que una disposición expresa diga lo contrario. Se podrán solicitar informes preceptivos y facultativos, y su emisión se realizará por medios electrónicos en un plazo determinado. Si el informe no se emite en dicho plazo, se podrá proseguir con el procedimiento, salvo en casos en los que su emisión sea preceptiva, en cuyo caso se podrá suspender el plazo máximo para resolver el procedimiento.
En los procedimientos de responsabilidad patrimonial, será preceptivo solicitar informes al servicio cuyo funcionamiento haya ocasionado la lesión indemnizable, así como, en determinados casos, dictámenes del Consejo de Estado u órganos consultivos equivalentes.
Antes de redactar la propuesta de resolución, se dará audiencia a los interesados para que puedan alegar y presentar documentos y justificaciones pertinentes. Se podrá prescindir del trámite de audiencia si no hay otros hechos ni alegaciones y pruebas que las presentadas por el interesado.
El órgano competente podrá acordar un período de información pública, durante el cual cualquier persona podrá examinar el expediente y formular alegaciones. La incomparecencia en este trámite no impedirá que los interesados interpongan recursos contra la resolución definitiva del procedimiento.
Esquema de la fase de instrucción
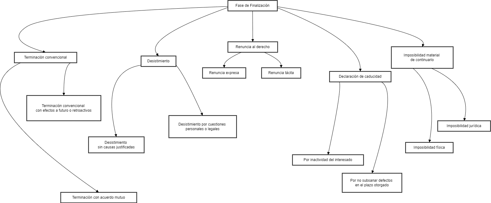
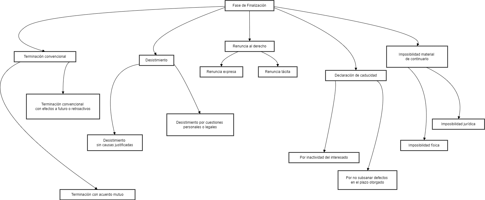
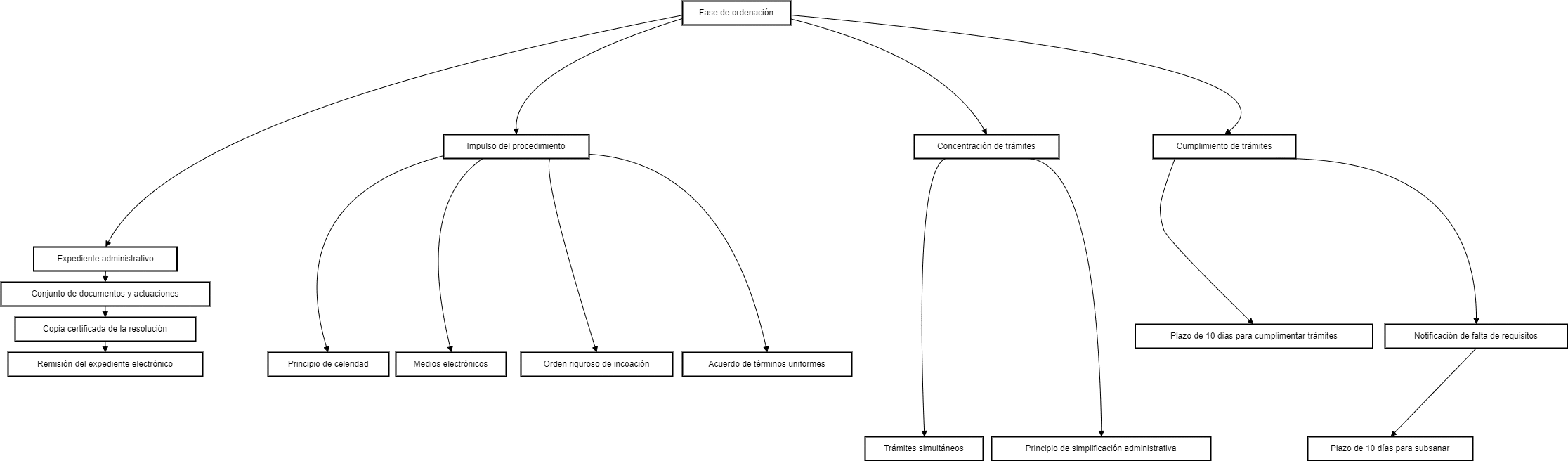
Fase de finalización
El procedimiento sancionador puede finalizar de varias maneras. Si el infractor reconoce su responsabilidad, la sanción puede imponerse sin necesidad de seguir adelante con el procedimiento. Además, si la sanción es exclusivamente pecuniaria (en efectivo), el pago voluntario del presunto responsable antes de la resolución puede poner fin al procedimiento, aunque existen excepciones en casos de reposición de la situación alterada o determinación de indemnizaciones por daños y perjuicios.
La ley también contempla la posibilidad de terminación convencional, donde las Administraciones Públicas pueden llegar a acuerdos con personas de derecho público o privado para resolver procedimientos administrativos o insertarlos en los mismos.
Antes de dictar una resolución, el órgano competente puede decidir realizar actuaciones complementarias indispensables. La resolución final deberá decidir todas las cuestiones planteadas por los interesados y derivadas del procedimiento. En los procedimientos sancionadores, la resolución debe incluir la valoración de las pruebas practicadas y fijar los hechos, la infracción, la persona responsable y la sanción.
La resolución será ejecutiva cuando no proceda ningún recurso ordinario en vía administrativa. En casos de responsabilidad patrimonial, la resolución deberá pronunciarse sobre la existencia de la relación de causalidad entre el servicio público y la lesión producida, así como sobre la indemnización correspondiente. La competencia para resolver estos procedimientos varía según la administración correspondiente.
Desistimiento o renuncia
En los procedimientos iniciados de oficio, la Administración puede desistir de manera motivada, siguiendo los supuestos y requisitos establecidos por las leyes.
Los interesados tienen la facultad de desistir de su solicitud o renunciar a sus derechos, siempre que no esté prohibido por la ley. Si la solicitud fue presentada por varios interesados, el desistimiento o renuncia solo afectará a aquellos que lo hayan formulado. Estas acciones pueden realizarse por cualquier medio que permita su constancia y deben estar firmadas conforme a la normativa aplicable.
La Administración aceptará de plano el desistimiento o la renuncia, dando por concluido el procedimiento, a menos que terceros interesados soliciten su continuación en un plazo de 10 días. Si la cuestión planteada en el procedimiento tiene interés general o es conveniente para su definición, la Administración puede limitar los efectos del desistimiento o renuncia y continuar con el procedimiento.
Caducidad
El artículo 95 establece que, en los procedimientos iniciados a solicitud del interesado, si estos se detienen por culpa del propio solicitante, la Administración advertirá que el procedimiento caducará después de tres meses. Si el interesado no realiza las actividades necesarias para reanudar el proceso dentro de este plazo, la Administración archivará las actuaciones y lo notificará.
La caducidad no implica la prescripción de las acciones, pero los procedimientos caducados no detienen el plazo de prescripción. En caso de iniciar un nuevo procedimiento, se pueden incluir los actos y trámites del anterior. La caducidad puede no aplicarse si la cuestión afecta al interés general o es necesario para su definición.




